二四六天天彩免费资料查询,2025年澳门天天彩大全,澳门天天开桨大全,7777788888跑狗图最新版,2025新澳门天天免费谜语答案

Your position now

Add.: No.288,Hao Hai Rd,Xinbang Industrial Zone, Songjiang ,Shanghai,China
Postal code: 201605
Tel.: +86-21-57892233-8030
Fax: +86-21-57893986
Mobile phone: 13564266405 Manager xie
Contact person
Email: sales5@longda-sh.com
xieshuo@longda-sh.com

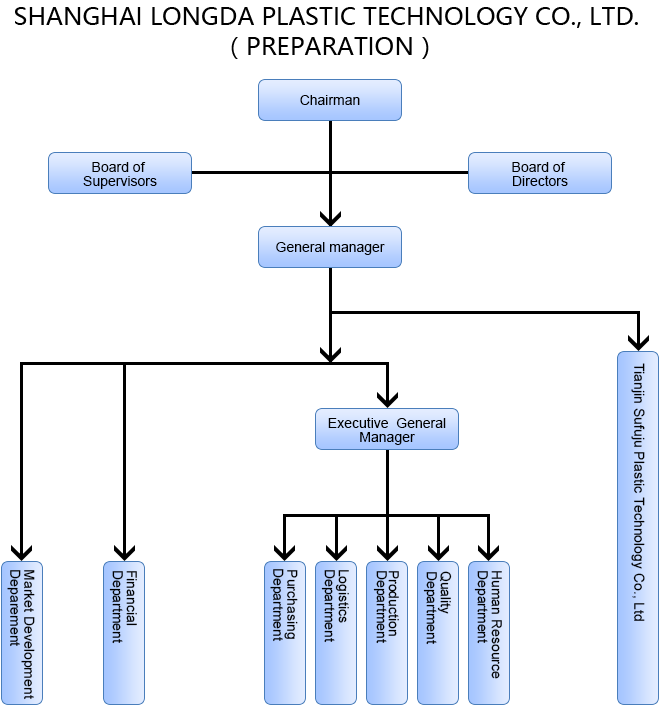
Constitute

组织结构英文版.png

主站蜘蛛池模板: 一点红澳门资料| 慢腮腺炎有啥症状| 澳门2023年全年开奖记录| ww777766香港开奖结果正版| 澳门123手机看最快开奖现场 | 四虎影视免费观看高清视频| 香港澳门开奖结果十开奖记录表2023| 9528电影网| 澳门app手机版| 澳门六开奖网站大全| 红姐论坛正版资料| 澳门2024年开奖号码| 庆余年第二季免费观看全集高清在线观看| 澳门三合开奖搅珠| 澳门一肖一码中持| 澳门必中三肖三码的特点| 韩国草民电影| 老澳门最新开奖结果今天| 2024年港澳宝典| 澳门6合开彩开奖网站澳门三肖三码| 966266香港开奖966266| 城中之城1-40集免费| 澳门内精准资料626969| 惠泽社群澳门正版资料2023| 今期香港开奖结果记录| 2024年香港123开奖结果| 2022澳门开奖结果开奖历史记录| 今天澳门特马开了什么号码| 澳门48k.ccm澳彩资料图| 最准一肖一码100%精准软件| 808影院网WWW在线| 澳门精准免费资料大全2021393444| 2023澳门正版资料大全下载地址| 德尔苏·乌扎拉| 韩国r级电影电影| 1122影视影视在线| 粉红色杀人夜| 不需要vip免费追剧软件| 新澳门管家婆一码一肖一特一中| 台湾今晚必中一肖一码| 心水高手论坛免费资料熬焖菜澳门|